亚盘赔率
亚盘赔率
学部概况
学部简介
领导班子
机构设置
师资队伍
教师简介
导师信息
优秀人才
人才培养
本科生培养
教学团队
教学改革
课程建设
研究生培养
招生工作
导师信息
日常管理
政策文件
学科建设
重点学科
博士后流动站
博士点
硕士点
学术研究
科研立项
科研成果
科研获奖
招生就业
招生工作
就业工作
交流与合作
学术交流
各类培训
教育合作
党建工作
工作动态
理论学习
制度建设
组织机构
安全工作
学生工作
组织机构
班团建设
学生活动
信息公告
通知公告
通知公告
通知公告
当前位置:
亚盘赔率
>> 通知公告 >>
通知公告
>> 正文
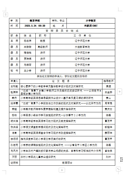
亚盘赔率 2025年研究生学位论文答辩会公示(一)
2025-05-20 点击:[]
上一条:
亚盘赔率 2025年研究生学位论文答辩会公示(二)
下一条:
亚盘赔率 2025年学术学位博士研究生招生复试录取工作实施细则
【
关闭
】
链 接
LINKS
--校内链接--
--校外链接--
--友情链接--